网站首页
平台介绍
合作流程
学习专区
关于我们
加入我们
客服热线
0575-82661000
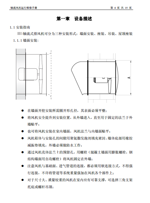
轴流风机(1)
未知
|
2015-05-25 14:50
|
我要分享:
1
相关阅读
射流风机
05-25
风机维修出门需带工具和必带工具
05-21
轴流风机(2)
05-25
混流式风机(1)
05-25
轴流风机(1)
05-25